Forma

Descripción generada automáticamente con confianza media

Revista Kawsaypacha: Sociedad y Medio Ambiente.
N° 8 julio – diciembre 2021.  E-ISSN: 2709 - 3689

Como citar: Reyes Cubas, Z. (2021). Revisión de los fundamentos teóricos en ecología de la legislación ambiental peruana sobre diversidad. Revista Kawsaypacha: Sociedad Y Medio Ambiente, (8), 161-173. https://doi.org/10.18800/kawsaypacha.202102.008

REVISIÓN DE LOS FUNDAMENTOS TEÓRICOS EN ECOLOGÍA DE LA LEGISLACIÓN AMBIENTAL PERUANA SOBRE DIVERSIDAD

Zarela Reyes Cubas
Universidad Nacional Agraria La Molina.
Laboratorio de Ecología de Procesos
ORCID:
0000-0002-9271-534X

Resumen: A partir de la identificación del marco teórico en ecología de la diversidad y la revisión de las normas jurídicas de nivel constitucional y legal que regulan sobre la materia, se analiza el tratamiento que la legislación ambiental peruana ha otorgado a la diversidad, con énfasis en las «especies focales» por ser las más importantes en los ecosistemas. Como resultado, se advierte un mandato general de conservación de la diversidad, la cual se entiende como la suma de los elementos diferentes del ecosistema, sin considerar su dependencia contextual (espacio y tiempo) y demás atributos del sistema complejo adaptativo. Además, se orienta principalmente en las especies vulnerables en detrimento de las demás especies focales. Por tanto, la legislación ambiental peruana no ha incorporado los principales planteamientos de la ecología integradora respecto de los ecosistemas.

Palabras claves: Diversidad, Derecho ambiental, Ecología, Especies focales y Sistemas complejos, Perú.

Review of the Theoretical Foundations in Ecology in Peruvian Environmental Legislation on Diversity

 

Abstract: Based on the identification of the theoretical framework in ecology of diversity and the review of the constitutional and legal norms that regulate the subject, the treatment that Peruvian environmental legislation has given to diversity is analyzed, with emphasis on "focal species" as those of greatest interest. As a result, a general mandate for the conservation of diversity is observed, which is understood as the sum of the different elements of the ecosystem, without considering its contextual dependence (space and time) and other attributes of a complex adaptative system. In addition, it focuses mainly on vulnerable species to the detriment of other focal species. Therefore, Peruvian environmental legislation has not incorporated the main approaches of integrative ecology with respect to ecosystems.

Keywords: Diversity, Environmental Law, Ecology, Focal Species, and Complex Systems.


Zarela Reyes Cubas

Abogada por la Universidad Nacional Mayor de San Marcos, bachiller en Ciencias-Biología por la Universidad Nacional Agraria La Molina y alumna de la Maestría en Ecología Aplicada de la Universidad Nacional Agraria La Molina.

Correo: Zarela.Reyes@outlook.com  

 

1. Introducción

 

El término diversidad es el que aparece con más frecuencia en la normatividad ambiental peruana sobre calidad ambiental y gestión de la naturaleza (Sánchez & Falero 2015), siendo un concepto esencial de los principales instrumentos legales de gestión ambiental. Asimismo, la creación y aplicación de normas jurídicas supone asumir un marco teórico que lo fundamenta y expresa una cosmovisión determinada (Sánchez & Falero 2015). En ese sentido, en el presente artículo se revisa el vigente marco legal peruano sobre diversidad con el propósito de determinar si existe coherencia entre los fundamentos teóricos en ecología de la diversidad y las normas jurídicas de rango constitucional y legal sobre la materia.

2. La diversidad desde la ecología

 

En ecología existen dos paradigmas bien diferenciados: 1) la ecología analítica que entiende a la naturaleza como una entidad en estado estacionaria; y 2) la ecología integradora que entiende a la naturaleza como una entidad en permanente cambio (Holling 1998). Ambos dan origen a dos prácticas diferentes en el manejo de recursos y la gestión ambiental (Chapin III, Folk & Kofinas 2009). La ecología integradora se orienta a la administración de los ecosistemas en base a su resiliencia, en oposición al manejo de recursos basado en estados estacionarios planteada por la ecología analítica.

Frente a la disyuntiva de elegir entre varios paradigmas, Lakatos (1989) plantea que se debe preferir al programa de investigación que contenga un «exceso de contenido empírico». En concordancia, el paradigma de la ecología integradora debe ser preferido frente al paradigma de la ecología analítica, pues, al reconocer que la naturaleza es dinámica, permite resolver una mayor cantidad de situaciones de manejo de recursos. Para Boyle, Kay y Pond (2001), la base para la compresión del enfoque ecosistémico integrador son los sistemas complejos adaptativos, caracterizados por presentar: a) diferentes perspectivas y escalas, b) autoorganización basada en circuitos de retroalimentación positiva y negativa; c) emergencia y sorpresa como fenómenos naturales; y d) comportamiento no lineal, pues su totalidad no puede entenderse simplemente como la suma de sus partes. Estos atributos de los sistemas complejos adaptativos se expresan en los ecosistemas a través de interacciones biofísicas en múltiples escalas espaciotemporales interconectadas, comportamientos catastróficos no vinculados con el entorno, alto grado de incertidumbre y causas múltiples de eventos solo parcialmente separables (Holling 1998). Por consiguiente, la administración de los ecosistemas debe sustentarse en sus atributos de resiliencia, adaptabilidad y transformabilidad (Walker, Holling, Carpenter & Kinzig 2004)[1], pues permiten evaluar trayectorias de cambio, múltiples estados potenciales y fomentar la variabilidad, diversidad y perturbaciones de las propiedades social-ecológicas (Chapin III, Folk & Kofinas 2009).

En este contexto, la diversidad es potencialidad de interacciones pues representa los elementos que existen en los ecosistemas para hacer conectividad (Margalef 1980). Según Ashby (1972), para que un sistema persista se requiere que la variedad de respuestas del sistema sea mayor o igual a la variedad de estados del entorno. Así, la mayor diversidad garantiza un potencial de respuestas frente a la incertidumbre ambiental generada por la estocasticidad ambiental (Ceroni 2021), determinando la complejidad y estabilidad de los sistemas naturales (Sans 2007). Las respuestas se dan en forma de interacciones o redes entre sus individuos, en donde se expresan dos características del fenómeno de los «pequeños mundos»: i) grupos de elementos muy conectados entre sí, pero poco conectados con otros grupos de elementos, y ii) muy bajo número de conexiones para conectar dos elementos de la red, parecido al obtenido para una red construida al azar, a través del cual transmiten más eficientemente la información (Montoya, Solé & Rodríguez 2001).

De esta forma, se rehúsa la posibilidad de la existencia de ecosistemas con elementos completamente interconectados, en donde si un elemento falla o desaparece (se extingue), se derrumba toda la organización. La viabilidad del ecosistema depende de aquellos componentes con un mayor número de interacciones con el resto de componentes, pues determinan el mayor porcentaje de transferencia de materia, energía e información, los cuales resultan ser pocos, pero vitales para la continuidad del ecosistema. En el caso de los componentes biológicos de los ecosistemas, las especies focales son las relevantes pues están conectadas con la mayor cantidad de los demás componentes biológicos (Hilty, Keeley, Lidicker & Merelender 2019). Estas especies pueden ser: clave, paraguas, insignia, indicadoras, especializadas o vulnerables. Las especies clave causan un impacto en el paisaje desproporcionadamente grande en relación con su abundancia. Las especies paraguas tienen necesidades que se superponen con otras especies, de modo que su conservación resulta en la conservación de las otras especies. Las especies insignia tienen un atractivo público por razones sociales o económicas. Las especies indicadoras tienen un estado que se utiliza como medida aproximada de las condiciones del ecosistema. Las especies especialistas pueden estar limitadas por la disponibilidad de hábitat u otros recursos y las especies vulnerables son aquellas que se encuentran categorizadas por el Estado como especies en peligro o amenazadas (Hilty et al. 2019).

En esta línea, la diversidad es heterogeneidad y actúa como un soporte estructural para la interconexión de materia, energía e información. Es el armazón que contiene a los componentes (especies) de los ecosistemas a través del espacio y tiempo, siendo más importante que los componentes que alberga. Es precisamente esta diversidad la que ha permitido restablecer la vida en la Tierra luego de seis extinciones masivas, pues funcionalmente significa tener más de lo que se necesita en forma de estructuras modulares que cambian de función dependiendo de las necesidades del ecosistema. Sin embargo, no se puede pretender la preservación de cada especie a menos que la muerte sea abolida (Gould 1994). Las especies aparecen y desaparecen en el tiempo, con o sin la intervención humana, porque la extinción es su destino normal. De allí que la cuestión de la preservación de especies debe ser estudiada caso por caso, prescindiendo de cualquier principio conservacionista general (Gould 1994), cobrando especial relevancia las especies focales. Asimismo, las herramientas para la administración de la diversidad, por ejemplo, las normales legales, deben fundamentarse en este marco teórico en ecología si pretenden tener éxito. Por consiguiente, es pertinente determinar si la legislación ambiental peruana sobre diversidad es concordante con lo expuesto.

3. La diversidad en la legislación ambiental

 

En primer lugar, corresponde examinar si el marco legal peruano considera a la diversidad como un bien jurídico, entendiendo por este un interés vital para la sociedad que adquiere reconocimiento o tutela jurídica, y, por tanto, otorga sentido a la norma jurídica en un contexto social determinado (Kierszenbaum 2009: 191) y abarca aspectos individuales, colectivos e institucionales de las relaciones del individuo dentro del sistema social y su funcionamiento (Urquizo 1998). Es un bien jurídico aquel reconocido como tal por ley, respecto del cual el Estado debe realizar acciones de protección, cumpliendo así una función instrumental, además de declarativa.

Sobre el particular, el Convenio Sobre la Diversidad Biológica (1992) reconoce que la conservación es de interés común de toda la humanidad, siendo su principal objetivo la diversidad biológica[2]. En consonancia, la Constitución Política del Perú establece que los recursos naturales son patrimonio de la nación y el Estado es soberano en su aprovechamiento, por tanto, está obligado a promover la conservación de la diversidad biológica[3]. Cabe precisar que el reconocimiento como patrimonio de la nación implica que el Estado ejerce un dominio estatal (eminente) sobre la diversidad, en virtud del cual tiene la capacidad para legislar, administrar y planificar su aprovechamiento (Huapaya 2014). De esta forma, la diversidad es un bien jurídico reconocido mediante mandato constitucional por considerarse estratégico y vital para los ecosistemas. No obstante, para la viabilidad del ecosistema resulta de mayor importancia el mantenimiento de los procesos ecológicos que de los elementos que lo conforman.

A continuación, corresponde determinar si la regulación legal que el Estado ha otorgado a la diversidad, respecto de su definición y administración, ha considerado los postulados de la ecología integradora. Al respecto, la ley 26821, Ley Orgánica para el Aprovechamiento Sostenible de los Recursos Naturales (LORN) (1997) establece tres requisitos para los recursos naturales[4]: componente de la naturaleza, susceptible de satisfacer necesidades del ser humano y con valor actual o potencial en el mercado. Además, la ley 26839, Ley Para la Conservación y Aprovechamiento Sostenible de la Diversidad Biológica (LDB) (1997) establece que el Estado en ejercicio de su soberanía promueve la priorización de acciones de conservación de la diversidad biológica, que comprende la diversidad de ecosistemas, especies y genes; además del mantenimiento de los procesos ecológicos esenciales para las especies[5]. Posteriormente, la ley 28611, Ley General del Ambiente (LGA) (2005) establece que la conservación de la diversidad biológica es parte del contenido esencial del derecho a vivir en un ambiente adecuado para la vida humana, y la conservación de la diversidad biológica mediante la recuperación de ecosistemas, especies y patrimonio genético es un lineamiento ambiental de las políticas públicas[6]. Asimismo, en su artículo 98 señala que la conservación de ecosistemas se orienta a conservar los ciclos y procesos ecológicos, prevenir procesos de fragmentación por actividades antrópicas y dictar medidas de recuperación y rehabilitación, dando prioridad a ecosistemas especiales o frágiles.

De esta forma, se evidencia que no existe una definición legal de diversidad, limitándose a señalar que comprende a genes, especies y ecosistemas, bajo un tenor de suma aritmética de elementos diferentes. Esta decisión es arbitraria pues: 1) restringe el término a lo biológico, excluyendo las dimensiones sociales, culturales y espirituales de los ecosistemas; y 2) omite los demás niveles de organización de la vida en donde la diversidad también se manifiesta. Además, asocia el valor de la diversidad (biológica) a su utilidad en el mercado, acotando su valor ecosistémico como potencialidad de respuestas al entorno solo a sus aspectos económicos. Por otro lado, reconoce que la diversidad biológica depende de los procesos ecológicos, pero subordina el mantenimiento de estos procesos a la conservación de especies, genes o ecosistemas, cuando, de acuerdo con la ecología integradora, ocurre lo contrario.

Respecto de su administración, el principal mandato legal es la conservación de la diversidad, en contraste con el mandato de desarrollo sostenible para los recursos naturales, aun cuando la diversidad es un recurso natural en los términos de la LORN. Este mandato consiste en el mantenimiento del stock actual de genes, especies y ecosistemas a perpetuidad, ignorando deliberadamente el contexto espacio-temporal de los sistemas complejo-adaptativos, así como los procesos de autoorganización y estocasticidad ambiental[7] que determinan el incremento o disminución de la diversidad, con independencia de la intervención humana. También presenta un marcado sesgo por las especies de entre todos los niveles de organización de la vida, lo cual alienta mediciones puntuales de la diversidad biológica que no consideran la variación de la diversidad a lo largo del espacio o tiempo, como sugiere Margalef (2002). Peor aún, el mandato legal de conservación de la diversidad se concentra principalmente en las especies vulnerables, quienes reciben los mayores esfuerzos de conservación, en desmedro de las demás especies focales. Como evidencia, la ley 29763, Ley Forestal y de Fauna Silvestre y su Reglamento para la Gestión Forestal[8], no contienen disposiciones respecto de las especies clave, paraguas y emblemáticas; pero categoriza a las especies de flora y fauna en función de su grado de amenaza. En consecuencia, en algunos casos las especies vulnerables serán conservadas, aun cuando no aseguren la viabilidad del ecosistema.

4. Implicaciones en la administración de la diversidad

 

El impacto de este mandato general de conservación de la diversidad en la gestión ambiental del país se evidencia en el Sistema Nacional de Áreas Naturales Protegidas por el Estado (SINANPE), conformado por el conjunto de Áreas Naturales Protegidas por el Estado (ANP)[9], que son espacios continentales y/o marinos del territorio nacional, expresamente reconocidos como tales para conservar la diversidad biológica y demás valores asociados[10].   Los objetivos de protección de las ANP[11], pese a incluir la continuidad de procesos ecológicos y evolutivos, en su mayoría no concuerdan con los lineamientos de la ecología integradora pues entienden a los ecosistemas como estados estacionarios, cuya reserva de componentes existente al momento de su creación deben ser mantenidos a perpetuidad, omitiendo la capacidad de transformabilidad de los ecosistemas, con un marcado sesgo por las especies únicas, de distribución restringida o amenazada, las cuales no necesariamente son especies clave. Además, se orientan a la productividad o la puesta en valor económico de estas áreas como principal vía para el desarrollo sostenible. Esto se observa en la gestión del SINANPE respecto de dos elementos emblema de la diversidad biológica: glaciares y vicuñas. Cabe precisar que ambos elementos se constituyen en bienes jurídicos protegidos por el SINANPE cuando son incluidos en los objetivos de conservación de las ANP mediante la norma de creación o planes de manejo, principal herramienta de gestión. Dichos objetivos definen el modelo de administración, por tanto, es pertinente analizar su alcance.

 

4.1 Respecto de los glaciales

Los glaciares son ecosistemas altamente vulnerables al cambio climático, con un importante rol regulador de ciclos hidrológicos en las cuencas donde se encuentran (Francou et al. 2013). Han sido incluidos en los objetos de conservación de cinco ANP de nivel nacional, solo en un caso mediante su norma de creación (ver tabla 1). Sin embargo, pese el actual proceso de desglaciación que acentúa su carácter dinámico, en todos los casos se plantea como objetivo principal de gestión el mantenimiento de sus condiciones naturales, omitiendo el evidente proceso de transformación en que se encuentran.

4.2  Respecto de la vicuña

La vicuña es una especie emblema del Perú por su belleza y calidad de su fibra. Se han identificado cuatro ANP vinculadas a su conservación, que plantean objetivos orientados a mantener o incrementar las poblaciones de vicuñas a razón del valor económico de su fibra y las oportunidades de ingresos monetarios para las comunidades campesinas (ver tabla 2).

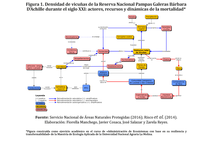
Estos objetivos desvinculan a la población de vicuñas de los procesos ecosistémicos del área que ocupan. En el caso de la Reserva Nacional Pampas Galeras Bárbara D’Achille (RNPGBA), se evidencia en su modelo conceptual (Sernanp 2016), el cual identifica factores y condiciones, respecto de los cuales plantea líneas de acción, pero no identifica procesos de autoorganización y estocasticidad con retroalimentación positiva (amplificadora) o negativa (amortiguadora) de la densidad poblacional de vicuñas, propios de sistemas complejo-adaptativos. Además, prioriza explicar los objetivos de gestión del sistema, relegando los procesos actuales que cimientan la toma de decisiones de gestión. Frente a ello, se propone utilizar la aproximación ARDI (Actores, Recursos, Dinámicas, Interacciones)[12], útil en la descripción de un sistema complejo adaptativo que se orienta a describir cómo ocurren las cosas en el sistema (interacciones), y la emergencia de características y comportamientos que solo aparecen cuando todos los elementos del sistema interaccionan en conjunto (Biggs et al. 2021). A continuación, se presenta un modelo ontológico de la población de vicuñas de la RNPGBA (ver Figura 1), con alcance limitado pues no participó la población local, que explica tres procesos principales de retroalimentación que definen la densidad poblacional de la vicuña.

5.  Conclusiones

Los marcos conceptuales son importantes porque dan sentido a la gestión ambiental de bienes jurídicos como la diversidad, elemento central de la ecología y el derecho ambiental. No obstante, no se evidencia que las principales normas jurídicas ambientales peruanas de rango constitucional y legal se hayan formulado sobre la base de un amplio desarrollo de fundamentos teóricos-conceptuales sobre la diversidad, pues no incorpora los planteamientos esenciales del paradigma de la ecología integradora. Esto se evidencia en la existencia de un mandato general de conservación de los componentes biológicos del ecosistema y no de los procesos ecológicos que garantizan la viabilidad de este. Asimismo, este mandato de conservación no favorece a todos los componentes del ecosistema, sino que prioriza algunos de ellos. No obstante, los criterios de prelación no son los más adecuados pues tienen un marcado sesgo por los elementos biológicos de flora y fauna a nivel de especie, sin justificar la elección de este nivel de clasificación taxonómica ni considerar otras clasificaciones diferentes a la taxonómica, como la clasificación funcional, que resulta más acertada para estudiar procesos de intercambio de materia, energía e información. En ese sentido, la legislación ambiental asume a priori a los ecosistemas como estacionarios y desconoce su complejidad. En consecuencia, resulta insuficiente para una adecuada administración de la diversidad, por lo que se requiere reformas constitucionales y legales que subsanen estas deficiencias teórico-conceptuales.

Referencias


Ashby R. (1972). Introducción a la cibernética. Buenos Aires: Ediciones Nueva Visión.
Biggs, R., de Vos, A., Preiser, R., Clements, H., Maciejewski, K., & Schlüter, M.  (2021). The Routledge handbook of research methods for social-ecological systems. Taylor & Francis. https://doi.org/10.4324/9781003021339 
Boyle, M., Kay, J. J., & Pond, B. (2001). Monitoring in Support of Policy: an Adaptive Ecosystem Approach. Encylopedia of Global Environmental Change, 4, 116–137.
Ceroni, A. (2021). Diversidad vegetal silvestre y cultivada y su aporte a la sustentabilidad del sistema agrario del distrito de Cajatambo (Tesis doctoral no publicada). Universidad Nacional Agraria La Molina.
Chapin III, S., Folke, C., & Kofinas, G. (Eds.). (2009). Principles of Ecosystem Stewardship: Resilience-Based Natural Resource Management in a Changing World. Springer Science & Business Media LLC. https://doi.org/10.1007/978-0-387-73033-
Constitución Política del Perú (17 de setiembre de 1993). Diario Oficial El Peruano.
Francou, B., Rabatel, A., Soruco, A., Sicart, J. E., Silvestre, E. E., Ginot, P., Mendoza, J. (2013).
Glaciares de los Andes Tropicales víctimas del Cambio Climático. Lima, Perú: Comunidad Andina. https://doi.org/10.13140/RG.2.1.1255.4082 
Gould, S. (1994). Ocho cerditos. Reflexiones sobre historia natural. New York. W.W. Norton & Company.
Hilty, J., Keeley, A., Lidicker, Z., & Merelender, A (2019). Corridor Ecology. Linking Landscapes for Biodiversity Conservation and Climate Adaptation (Second Edition ed.). USA, Washington: ISLANDPRESS.
Holling, C. (1998). Two cultures of ecology. In Conservation Ecology (Vol. 2, Issue 2, p. 4). https://doi.org/10.5751/ES-00045-02020 
Huapaya, R. (2014). El régimen constitucional y legal de los recursos naturales en el ordenamiento jurídico peruano. Revista de Derecho Administrativo, 0(14), 327-339.
Kierszenbaum, M. (2009). El bien jurídico en el derecho penal. Algunas nociones básicas desde la óptica de la discusión actual. Lecciones y Ensayos, 86, 187-211.
Lakatos, I. (1989). La metodología de los programas de investigación científica. J. Worall & C. Gregory (Eds.). Alianza Universidad.
Ley N° 26821. Ley Orgánica para el aprovechamiento sostenible de los recursos naturales (26 de junio de 1997). Diario Oficial El Peruano.
Ley N° 26839. Ley sobre la conservación y aprovechamiento sostenible de la diversidad biológica (16 de julio de 1997). Diario Oficial El Peruano.
Ley N° 28611. Ley General del Ambiente (15 de octubre de 2005). Diario Oficial El Peruano.
Margalef, R. (1980). La biósfera: entre la termodinámica y el juego. Barcelona: Editorial Omega.
Margalef, R. (2002). Teoría de los sistemas ecológicos. México D.F.: Editorial Alfaomega.
Montoya, J., Solé, R., & Rodríguez, M. (2001). La arquitectura de la naturaleza: complejidad y fragilidad en redes ecológicas. Ecosistemas, 10(2)https://www.revistaecosistemas.net/index.php/ecosistemas/article/view/313 
Risco-Castillo, V., Wheeler, J. C., Rosadio, R., García-Peña, F. J., Arnaiz-Seco, I., Hoces, D., Castillo, H., Veliz, Á., & Ortega-Mora, L. M. (2014). Health impact evaluation of alternative management systems in vicuña (Vicugna vicugna mensalis) populations in Peru. Tropical animal health and production, 46(4), 641-646. https://doi.org/10.1007/s11250-014-0543-3 
Sánchez, E., & Falero, M. (2015). ¿A qué paradigma de gestión de la naturaleza adscribe la normativa peruana sobre calidad ambiental? Ecología Aplicada, 14(2), 163-174.
Sans F. X. (2007). La diversidad de los agroecosistemas. Ecosistemas, 16 (1): 44-49.Servicio Nacional de Áreas Naturales Protegidas (2016). Plan Maestro de la Reserva Nacional Pampas Galeras Bárbara D'Achille 2014 - 2019.
Urquizo Olaechea, J. (1998). El bien jurídico. Cathedra. Espíritu Del Derecho, 2(2).
Walker, B., Holling, C. S., Carpenter, S. R., & Kinzig, A. (2004). Resilience, Adaptability and Transformability in Social-ecological Systems. Ecology and Society, 9(2), 5. https://doi.org/10.1103/PhysRevLett.95.258101

Revista Kawsaypacha: Sociedad y Medio Ambiente.
N° 8 julio – diciembre 2021.  E-ISSN: 2709 - 3689

Como citar: Reyes Cubas, Z. (2021). Revisión de los fundamentos teóricos en ecología de la legislación ambiental peruana sobre diversidad. Revista Kawsaypacha: Sociedad Y Medio Ambiente, (8), 161-173. https://doi.org/10.18800/kawsaypacha.202102.008


[1] Resiliencia es la capacidad para resistir, recuperarse y autoorganizarse de una perturbación para mantener esencialmente la misma función, estructura, identidad y retroalimentación. Adaptabilidad es la capacidad para manejar la resiliencia del sistema. Transformabilidad es la capacidad de evolucionar cuando el sistema es insostenible.

[2] Véase el artículo 1 del Convenio Sobre la Diversidad Biológica, ratificado por el Perú mediante resolución legislativa 26181.

[3] Véase los artículos 38 y 66 de la Constitución Política del Perú.

[4] Véase el artículo 3 de la LORN.

[5] Véanse los artículos 3, 4 y 5 de la LDB.

[6] Véanse los artículos I, 7 y 12 de la LGA.

[7] Propiedad de los sistemas ecológicos de funcionar en condiciones de libre flujo de factores ambientales y a la deriva de propiedades biológicas que aparecen y desaparecen por suerte, coincidencia o azar.

[8] Aprobado mediante decreto supremo 018-2015-MINAGRI.

[9] Véase el artículo 17 de la LDB.

[10] Véase el artículo 1 de la ley 26834, Ley de Áreas Naturales Protegidas (LANP).

[11] Véase el artículo 2 de la LANP.

[12] Los Actores refieren a los actores sociales presentes en el ecosistema. Los Recursos refieren a todo lo que es percibido como una manera de satisfacer una necesidad humana. Las Dinámicas son los procesos (físicos, biológicos y humanos) que puedan ocurrir. Las Interacciones se definen mediante un diagrama que conecta a los Actores, Recursos y Dinámicas. Esta última fase es una síntesis de todo lo listado en los componentes y donde se puede ver las relaciones que los unen.